Are you looking for a fun way to practice multiplication and division of integers? Look no further! Our multiplication and division of integers worksheet is here to help you sharpen your math skills while having a great time.
Whether you’re a student struggling with these concepts or a teacher looking for extra practice for your students, our worksheet is perfect for you. With a variety of problems to solve, you’ll be a pro at multiplying and dividing integers in no time!

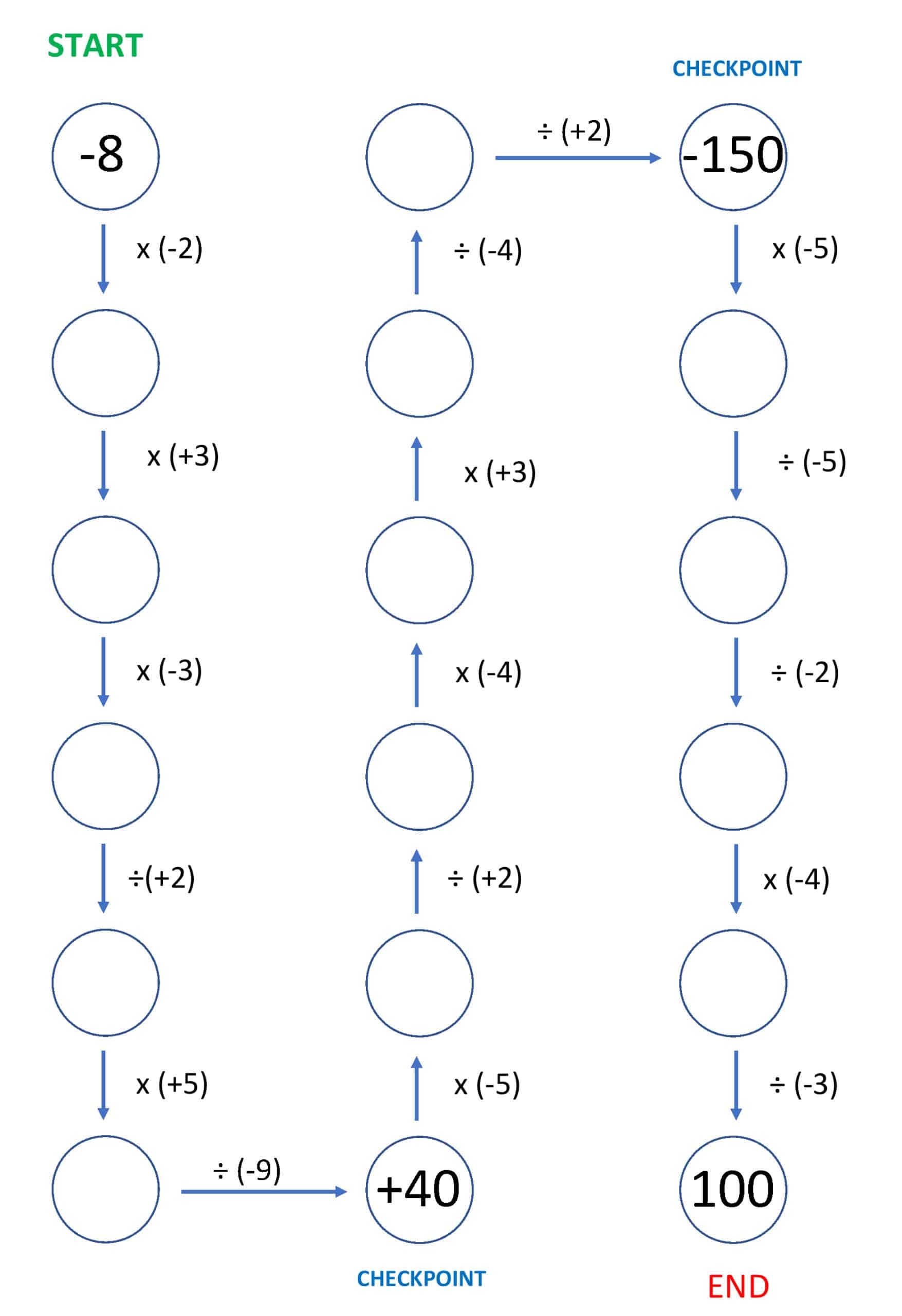
multiplication and division of integers worksheet
Mastering Multiplication and Division of Integers Worksheet
Our worksheet covers all the essential topics related to multiplying and dividing integers, including positive and negative numbers, absolute values, and order of operations. You’ll find a mix of easy and challenging problems to keep you engaged and motivated.
Each problem is designed to help you understand the concepts better and improve your problem-solving skills. You can work through the worksheet at your own pace, making it ideal for both individual practice and classroom use. Get ready to boost your math confidence with our worksheet!
Don’t let multiplication and division of integers intimidate you any longer. With our handy worksheet, you’ll be able to tackle any problem with ease. So why wait? Download our multiplication and division of integers worksheet today and start mastering these essential math skills!
Practice makes perfect, and with our worksheet, you’ll be well on your way to becoming a math whiz. Say goodbye to confusion and hello to confidence with our engaging and effective multiplication and division of integers worksheet. Happy calculating!

Integer Maze Multiply Divide 1 Mr R s World Of Math Worksheets Library

Multiplying And Dividing Integers Steps Examples amp Questions Worksheets Library

Multiply And Divide Negative Numbers

Common Core Integers Worksheets 7th Grade Math Multiplying And Worksheets Library

Multiplying And Dividing Integers Worksheets Worksheets Library